logo-pfi-english
  • Product

    Product

    Protection Needs
    Overview Asuransi Jiwa Kredit Mega Saving Protection Mega Comforta Mega Insurance Maxima Education Asuransi Mega Warisan Mega Credit Shield Maksima Mega Hospital Investa Mega Ultima Shield Mega Protection Care Mega Term Protection Mega Loan Protection Mega Solusi Proteksi Mega Asuransi Maksima Solusi (MAMS) Mega Auto Proteksi Mega Proteksi Dinamis Mega Proteksi Masa Depan (MAPAN) Mega Ultima Shield Pro
    Syariah Needs
    Mega Syariah Proteksi Link Mega Amanah Link Mega Amanah Perlindungan Keluarga (MALIKA) Mega Maksima Shield Syariah
    Long Term Invesment
    Mega Proteksi Optima Link Mega Signature Link Mega Prima Link Mega Investa Link
  • Services

    Services

    Claims Customer Handling Report Fund Performance FAQ Update Data Finger Print Test for Kids Term Of Use
  • About Us

    About Us

    Company Profile Vision Management Team
    Board of Commissioners Board of Directors Sharia Supervisory Board Senior Management
    PFI Mega Life Organizational Structure Good Corporate Governance Awards Financial Literacy Financial Statement List of PFI Mega Life Sales People
  • News & Events

    News & Events

    News CSR
  • Career

    Career

    Working With Us Job Vacancy
  • Contact

    Contact

    Complaints Handling Contact Form
ID EN
Call

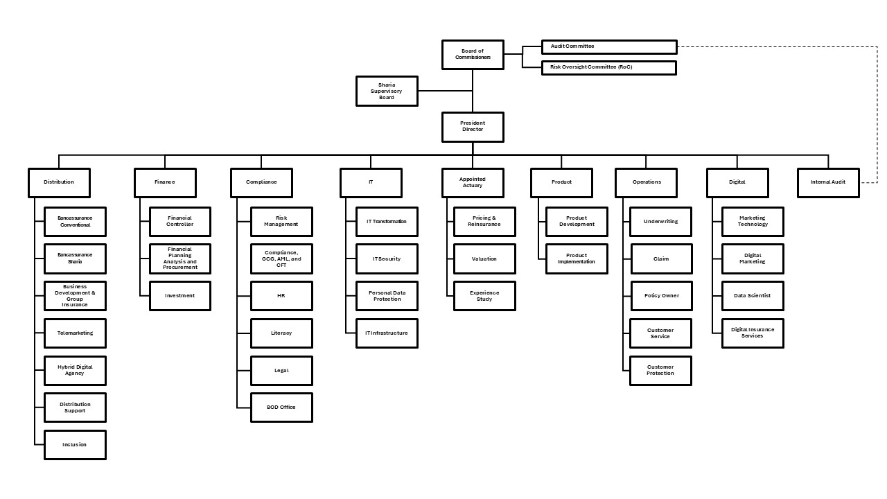
PFI Mega Life Organizational Structure

About Us

Home/ About Us / PFI Mega Life Organizational Structure
PFI Mega Life Organizational Structure
  • Company Profile
  • Vision
  • Management Team
    • Board of Commissioners
    • Board of Directors
    • Sharia Supervisory Board
    • Senior Management
  • PFI Mega Life Organizational Structure
  • Good Corporate Governance
  • Awards
  • Financial Literacy
  • Financial Statement
  • List of PFI Mega Life Sales People

Headquarter
GKM GREEN TOWER Lantai 17
Jl. T.B. Simatupang Kav. 89G, RT.10/RW.002
Kel. Kebagusan, Kec. Pasar Minggu
Jakarta Selatan 12520

Product
  • Protection Needs
  • Syariah Needs
  • Long Term Invesment
Services
  • Claims
  • Customer Handling Report
  • Fund Performance
  • FAQ
  • Update Data
  • Finger Print Test for Kids
  • Term Of Use
About Us
  • Company Profile
  • Vision
  • Management Team
  • PFI Mega Life Organizational Structure
  • Good Corporate Governance
  • Awards
  • Financial Literacy
  • Financial Statement
  • List of PFI Mega Life Sales People
PFI Mega Life Organizational Structure
News & Events
  • News
  • CSR
  • Virtual Connect
Career
  • Working With Us
  • Job Vacancy
Contact
  • Complaints Handling
  • Contact Form
PT PFI Mega Life Insurance

PT PFI Mega Life Insurance is licensed and supervised by the Financial Services Authority (OJK)

PFI MEGALIFE CALL +62-21 2954 5555
PFI MEGALIFE CALL +62-21 2954 5555

© 2026 Copyright PT PFI Mega Life Insurance

Terms of Use Privacy Policy Sitemap Anti-Fraud Policy

Kebijakan Cookies

We use cookies to enhance your experience on our website. By continuing to use this site, you consent to the use of cookies in accordance with our Privacy Policy.